Cosmic Cowboy
"...the second level's level/map design is really good. Having multiple ways to reach your destination makes it feel way more like you are actually playing a game..." - Nicolas Holemans
Tools: Unity, Canva, Git, Trello, Fork Team Size: 4 Duration: 8 Months
Cosmic Cowboy is a tactic turn-based RPG inspired by the original Fallout, Borderlands and XCOM, where the player must navigate the distant planet of Armstrong and its dangerous inhabitants in this character-driven Space Western narrative. Take the role of Cowboy, a scoundrel and skilled mercenary who’s looking for his next big payday, alongside him is his (sarcastic) AI companion A.M.I.
Responsibilities:
-
Designed main concepts for main gameplay areas and all gameplay mechanics
-
Worked within an adaptive multi-disciplinary team consisting of artists, programmers and designers.
-
Implemented and designed levels with verticality in a turn-based setting, designing scenarios for which the player can engage in a dynamic environment across 3 height levels.
-
Owned the level design process for all levels and menus to create a fully playable space.
-
Pitched and prototyped core game and level ideas via rapid prototyping using Unity.
-
Balanced general gameplay, ranging from combat balancing to cover placement and layout of enemies.
-
Animated level features and objects, to help bring the level to life.
Level Design Process:
My design process is the same for any project. I always start by looking at games from the same genre. This being turn-based I looked at the original XCOM, Fallout and I Am Not A Monster. These were all useful sources of inspiration. Once I had looked at a few references, I then designed a few paper drafts, drawing a few ideas for what a level could look like. This is always done before any in-engine designs, as it's a handy reference to use. I then progress to digital drafts, where I use more detail in terms of what I can add with scripting within the level.
-
Designed several paper-based drafts, then finalised them digitally.
-
Researched numerous other games of the same genre for inspiration and a basis for levels.
-
Grey boxed rough ideas before the main level creation.
Design Goals:
Dynamic Tactical Gameplay:
-
Goal: Provide players with dynamic and strategic gameplay experiences by offering multiple angles of approach and diverse enemy encounters, encouraging players to adapt their tactics and explore different strategies.
-
Objective: Design expansive levels with interconnected pathways, verticality, and environmental elements that allow players to approach combat encounters creatively. Implement a variety of enemy types with distinct behaviours, strengths, and weaknesses, forcing players to analyse each situation and choose the most effective approach. Encourage experimentation by integrating interactive elements in the environment, such as traps, destructible objects, and hidden pathways, enabling players to gain tactical advantages over enemies.
Engaging Enemy Encounters:
-
Goal: Enhance player immersion and challenge by implementing a diverse range of intelligent enemy AI behaviours, ensuring encounters remain fresh and engaging throughout the game.
-
Objective: Utilising adaptive AI pathfinding that responds to player actions, forcing players to constantly adjust their tactics. Introduce specialised enemy units with unique abilities and weaknesses, requiring players to devise specific strategies to overcome them. Incorporate dynamic enemy spawn points and patrol routes within the levels, creating unpredictable encounters and discouraging repetitive gameplay patterns.
.png)

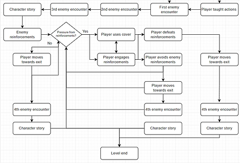
Level Experience - Opening:
When the level begins, the player is shown a short cinematic sequence overviewing the entire level. This not only allows players to prepare themselves for what's coming (as enemy positions are already shown) but also allows them to set the tone and theming of the game. The story between characters will also play during this sequence. This doesn't show enemies that later spawn in, so these will be used as a way to surprise players.
-
Created a cinematic intro that pans over the entire level.
-
Designed and created the entire level.
-
Took control of the player experience.
Level Experience - Tutorial:
For players who have never played this game before or are unfamiliar with this genre of game, there is a tutorial option shown to the player. Here as well the player will encounter their first enemy. This enemy in particular has their movement disabled so that the player can engage in combat without having to worry about enemy movement. This teaches the player how the combat will workout for the rest of the game.
-
Designed the first enemy encounter to be fair but also convey how enemies will work in the game.
-
Designed the tutorial that players can use to learn the game
Level Experience - Dropship:
Near the end of the level, enemy reinforcements are triggered to surprise the player. This is one of my favourite design decisions I made for this level. Not only does this act as a way to force the player to get to the objective quicker, but is also a quick way to introduce a new enemy type that has more health and deals more damage. This teaches the player that not every enemy should be defeated or engaged.
-
Animated dropship entering and leaving the level.
-
Created the idea for enemies to enter the level through different means.
-
Placed an emphasis on forcing the player to move up the level with added enemy pressure.
Level Experience - Outro:
As the player reaches the end of the level, they should be able to now use all the abilities at their abilities effectively. Most players would typically ignore the reinforcements and so would gradually feel the pressure from their advancement. This will force the player to get to the objective faster, making sure that players don't stay on the first level for too long.
-
Allowed for player retention of the controls and gameplay throughout the level.
-
Designed several more combat encounters.

What I learnt:
-
How to lead and manage a small multi-disciplinary indie team.
-
Learning to present and pitch the game in a public space, alongside industry professionals.
-
Worked on an original IP genre that I have never worked in before.
-
Conducting QA as soon as possible is vital to any game's development, to find bugs and balancing issues.
-
Leveraged personal research and development into player demographics to manage and balance existing content via QA testing.
-
Spearheaded a Kickstarter campaign, successfully raising over £500 for project development.
-
Implemented verticality in a turn-based setting, designing scenarios for which the player can engage in a dynamic environment.
-
How to make effective use of industry events and connections to promote a game.
-
How to work with and alongside voice actors as well as the process it takes to get them organised.








